2018-10-18 作者:网络 来源:网络
导读: 本次测试服更新添加了“肢体穿透机制”,这个机制究竟是怎么一回事呢,二小姐深夜组队进行研究,来一起看看吧!
本次测试服更新添加了“肢体穿透机制”,这个机制究竟是怎么一回事呢,二小姐深夜组队进行研究,来一起看看吧!
首先看官方给的解释:

混乱的机翻
读不懂机翻没关系,接着看下面的测试就可以了。接下来帖子会以玩家的疑问为线索按照自问自答的模式进行下去。
子弹可以穿透哪种掩体?
子弹不能穿透任何树木、车身等掩体,甚至不能穿过人肉掩体。子弹只能穿过中枪玩家的肢体对该玩家的躯干、头部造成伤害,不可以穿过前一个人的身体对后方的人造成伤害,也不会在后方物体留下弹痕。也就是不存在常规FPS中一枪击杀同一条线上的两个敌人的现象。



射击前一个人的任何部位后一个人都不会受到伤害。
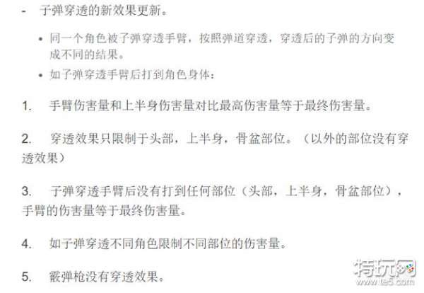
子弹穿透胳膊射击到躯干是否会累加肢体与躯干伤害?
不会累加伤害,系统会比较两次伤害的大小,取伤害高的数值减少血量。

击碎原本穿的三级甲
穿透小臂命中腰部,取腰部伤害,与小臂伤害无关。无甲一枪击倒,不存在胳膊挡伤害的问题。


穿透肢体命中躯干是不是等于直接命中躯干?
大体上来说是这样的,但是不要忘了有时肢体伤害是可以比躯干伤害更高的,冲锋枪和射手步枪的肢体伤害系数更高,效果更明显。

射击一号玩家的胸部,射击二号玩家的手臂,子弹穿透大臂到达胸部。三级甲的情况下射击大臂造成的伤害更高一些,此时二号玩家受到的伤害判定为大臂中枪。
如果手和脚在一条弹道上,子弹会穿过手打到脚上吗?
不会,穿透后命中部位仅限于胯部往上。穿透手臂后可以对头部,躯干造成伤害,不可以对腿部及以下部位造成伤害。

经过多次射击,子弹穿透手臂后并未在脚上留下弹孔。
子弹可以穿透身体所有部位吗?
不可以,首次命中部位局限于胯部以上。命中腿部,腿部后方的躯干不会受到伤害。

子弹可以贯穿全身吗?
不可以,据观察子弹只有一次穿透效果。
讲得这么详细如果你还不懂,那我就举几个例子吧。
·两人前后并排站,不管你命中前一个人的哪个部位,子弹都不会后一个人造成伤害。
·一个人正在对着你吃止痛药,你瞄准对方的头部,但是一枪命中了放在脸前的手部,这时子弹会穿过手掌命中头部,因为头部伤害远超手部伤害,所以此时判定你命中对方头部。
·一个人对着你做了一个飞腿的动作试图踢倒你(假如有这种操作),你瞄准对方的头部,但对手的脚掌与头部都处在弹道上,此时开枪命中对方的脚掌,子弹不会穿透脚掌,伤害按打脚计算。
·一个人趴在尸体后,你一枪击中尸体,子弹不会穿透尸体命中后方的玩家。
以上就是对穿透系统的介绍,穿透系统的好处就是使得玩家之间对枪更加公平,主要规避了以下两种情况:
近身对枪运气不佳子弹命中手臂多次导致近战失利;
狙击枪本该命中头部的子弹却被对手手部抵挡从而错失击杀的机会。
关于穿透系统就讲到这里,这里二小姐给大家一个彩蛋,测试服中vector后坐力暗改,垂直后坐力增加,以下为两版本vector25发子弹弹道图。

正式服老版本

测试服
从5颗子弹之后每两颗子弹的间距就明显拉开,手感上也试出压枪难度增加。
绝地求生女主播招募
主播要求:
性别:女
直播游戏:绝地求生
形象姣好,口齿清晰,热爱绝地求生,有毅力(每天直播3小时+),对玩家观众友好热情,有一定的幽默感更佳。
有愿意尝试的可以加入QQ群:714205859
特玩网绝地求生玩家群招新啦!国服即将开测,首测资格,惊喜大礼包,特玩网群内首发!赶紧加群一起吃鸡吧,群号:六群:763634091;五群:650468444;一群:680289746;二群:667625049;三群:176482242(已满);四群:703909354(已满);
欢迎有爱玩家投稿绝地求生视频素材:题材包括但不仅限于:
1、绝地求生主播录像(请标注精彩操作或搞笑操作出现时间,大约在几分钟)
2、玩家自己的精彩操作或搞笑时刻(请标注出现时间)
3、其他你觉得可以投稿的吃鸡视频素材
投稿邮箱:472637298@qq.com