河洛群侠传漱玉玑全主支线任务及突发事件整理汇总
2018-11-13 来源:网络
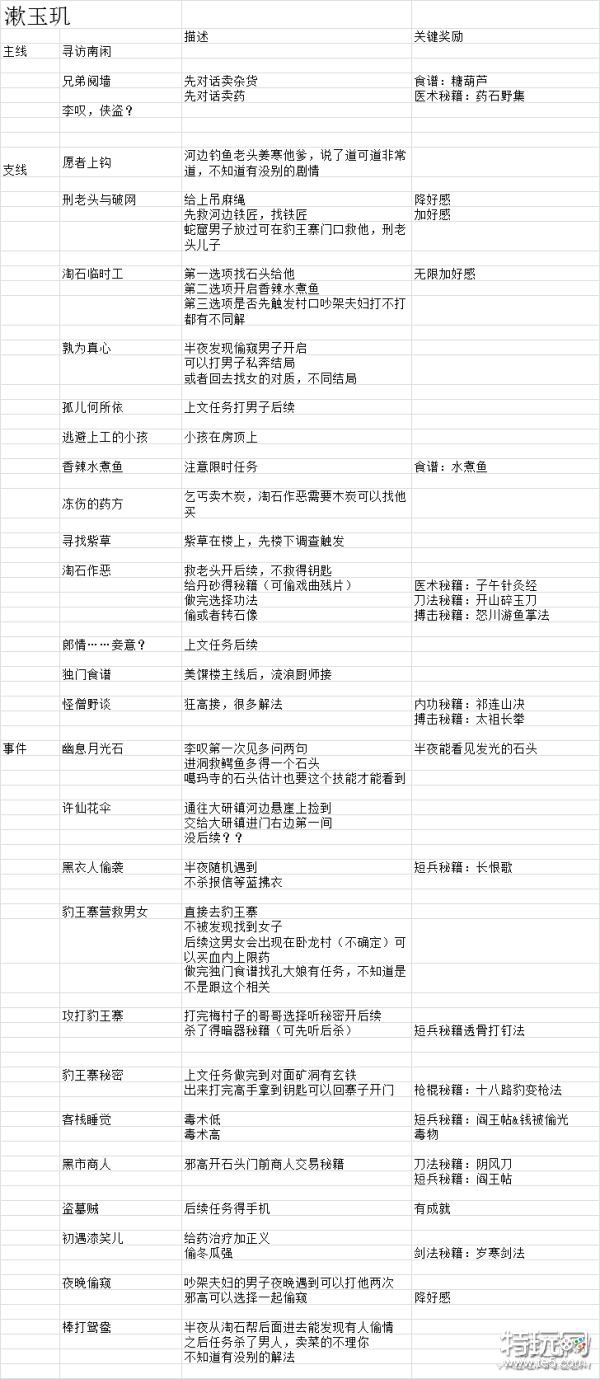
《河洛群侠传》中每张主要的地图上都有着一部分的主线任务,以及与当前地图有关的大量支线任务,还有部分随机触发的特殊事件,下面就为大家带来漱玉玑全主支线任务攻略介绍
《河洛群侠传》中每张主要的地图上都有着一部分的主线任务,以及与当前地图有关的大量支线任务,还有部分随机触发的特殊事件,下面就为大家带来漱玉玑全主支线任务攻略介绍
主要是漱玉玑地区的任务合集
这里的主线比较少,不过有着很多的支线任务和突发事件,已经把所有的选项后果列出来了(当前已知的选项结果)
部分任务不清楚是BUG还是故意为之,可以通过反复的操作来无限提升好感

以上就是具体主支线任务汇总介绍,希望能够帮到大家!