河洛群侠传拱石村全主支线及事件触发方法整理汇总
2018-11-13 来源:网络
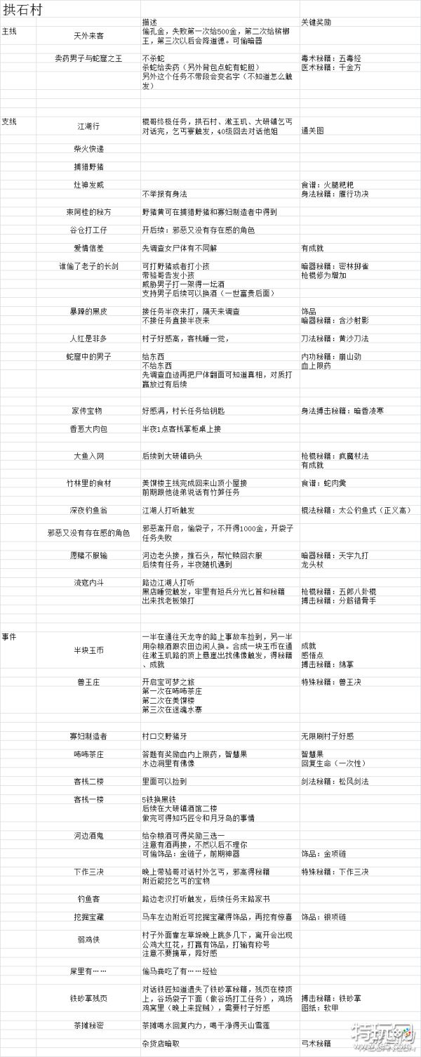
《河洛群侠传》中拱石村作为游戏的新手村,玩家可以在接到很多引导类型的支线任务,同时官方也将许多的彩蛋都放在新手村,下面就为大家带来全主支线任务攻略介绍
《河洛群侠传》中拱石村作为游戏的新手村,玩家可以在接到很多引导类型的支线任务,同时官方也将许多的彩蛋都放在新手村,下面就为大家带来全主支线任务攻略介绍
拱石村
拱石村是玩家创建人物角色之后的新手村,主线比较少只有一张,不过有很多的支线和突发事件
可以在新手村获取很多初级的功法入:雁行轻功、含沙射影等秘籍
大部分没什么难度,部分事件需要特殊的触发方法,都一一列出(至于吃马粪给经验的事件,可以根据自己的需求选择)

以上就是具体主支线任务整理,希望能够帮到大家!