lol闪击币任务汇总 lol闪击币任务免费闪击币数量
2018-12-17 来源:网络
lol闪击币任务汇总 lol闪击币任务免费闪击币数量,lol2018冰雪节期间限时开放极限闪击模式,完成lol闪击币任务可换闪击币。lol闪击币任务有哪些?lol闪击币任务免费闪击币有多少个,小编汇总下lol闪击币任务,lol免费闪击币数量。
lol闪击币任务汇总 lol闪击币任务免费闪击币数量,lol2018冰雪节期间限时开放极限闪击模式,完成lol闪击币任务可换闪击币。lol闪击币任务有哪些?lol闪击币任务免费闪击币有多少个,小编汇总下lol闪击币任务,lol免费闪击币数量。
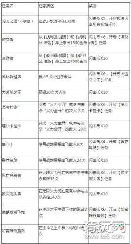
lol闪击币任务有哪些?
lol闪击币任务汇总:

lol闪击币任务免费闪击币数量:101个
所有玩家进行过两次极限闪击对局后,即可自动开启极限闪击专属任务,玩家总计可通过极限闪击专属任务获得101个闪击币。