重返未来1999未锈铠培养一图流 未锈铠要怎么配队
未锈铠是重返未来1999中的一位十分强的6星角色,能在击败对手之后能够获得十分强劲的增益,也能给全队带来高额现实创伤,很多小伙伴在抽到这个角色之后,虽然想要对他进行培养,但是并不知道要如何才能将他的优势发挥出来。小编给大家带来了未锈铠培养一图流,希望对大家有所帮助!
重返未来1999未锈铠培养一图流

2.角色技能


3.角色养成

4.角色资料






5.档案资料


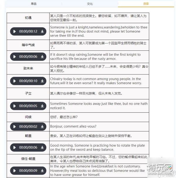
6.洞悉立绘

7.未锈铠培养攻略
未锈铠是一位灵属性输出角色。他的神秘术能对敌方造成现实创伤,并且在击败对方时增加自身激情;至终的仪式能对敌方全体造成现实创伤,并在击败敌人时获得额外增益效果。
整体来看,未锈铠是一名击败收益十分大的现实输出角色,能为队伍带来高额现实创伤,其洞悉增益在后期洞三后整体输出十分强劲。但本身技能主要收益来源多为击败收益,则在队伍中更适合充当副C的角色。
角色一图流:
角色一图流内容包括:角色评级、配队思路及推荐、心相推荐、认真看完一图流,各位司辰们就可以对未锈铠的玩法有一个大致的思路啦。

从未锈铠的技能来看,他在击败敌方之后能够给全队带来高额增益,因此有两种配队思路:一种是将他作为主C培养,这样他就能以高额伤害迅速击败敌方带来全队增益;另一种思路则是作为收割副C,通过收割残血给全队带来增益。不过最终还是要看大家所具有的资源来进行培养。毕竟6星角色需要很多资源。
免责声明:特玩网发此文仅为传递信息,不代表特玩网认同其观点或证实其描述。
同时文中图片应用自网络,如有侵权请联系删除。
- 《失落星环》9月20日开启芭丝特召唤等活动 09-20
- 《月圆之夜》更新公告汇总 09-20
- 《矩阵临界:失控边缘》9月20日内容更新 09-20
- 《香肠派对》全新MP5悬赏挑战开启 09-20
- 《香肠派对》全新SMC转盘皮肤酷炫来袭 09-20
- 《香肠派对》部分设备卡加载问题已知公告 09-20
- 《高能英雄》外挂作弊处罚公告 09-20
- 《西游:笔绘西行》离渊等法宝加入常驻 09-20
- 《凹凸世界》9月20日版本不停服更新公告 09-20