dnf小号搬砖哪里最好 dnf小号搬砖地图2023推荐
dnf小号搬砖哪里最好?许多玩家都会用小号去搬砖,这是非常好用的做法,但是要去哪里搬砖会比较好呢?接下来特玩网小编就给大家带来dnf小号搬砖地图2023推荐。
dnf小号搬砖哪里最好?
普通地下城搬砖指南
金币最高地图 - 柯涅恩山

【金币收益】
320~350W左右(188疲劳+英豪王者+上8路线+最后一点疲劳燃烧刷全图=320W;全图=350W)
【清图难点】
如果直接通关中间6图BOSS将携带护盾,并且秒不掉会回少量血,改版后精英怪物不击杀无法开门,效率变差。
【其他加分】
掉落自定义恩特精灵系列:护肩(手搓/技能特化)、辅助装备/耳环(对异常敌人增伤)、戒指(异伤转换/毒伤提升)。
【推荐路线】
通关上/下8消灭列车跳落的博尔特BOSS护盾会消失(需击杀),效率兼顾黑商。

简评:柯涅恩山金币产出最多,是当前最适合搬砖的副本,同时掉落当前版本最强流派手搓流派的自定义护肩。
自定义辅助装备和耳环也是强力提升部位,转伤+异常伤害+属强3词条以上自定义戒子强度很高可以代替战神戒指。
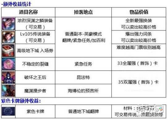
效率最高地图 - 海伯伦的预言所

【金币收益】
280W左右(188疲劳+英豪王者+最后一点疲劳燃烧刷柯涅恩山全图)
【清图难点】
通关比较容易,两个蓝名怪比较硬,需要AOE技能。
【其他加分】
掉落自定义恩特精灵系列:护肩(手搓/技能特化)、上衣(双特化80级技能)、裤子(异常伤害)。
BOSS卡片属强毕业卡
【推荐路线】通关非双子路线

简评:恩特上衣是目前最强的直伤上衣,对于奶爸等职业还有特殊意义,异常伤害裤子强度也很高,同时boss有小概率翻到毕业属强卡。

被忽视的材料——协调晶体

协调晶体对于有增幅需要的玩家千万别忘记捡了,增幅需求较大的号建议0~5使用。
增幅需求较少的号可以0~10都用协调晶体但是消耗量极大,由于稳定不掉级所以不能单看单次增幅价格。
高级地下城搬砖指南
-军团副本

新增的军团副本摸金项目:金绿、勇者光迹兑换、材料兑换卡片、以及高级副本固有的奖励等。
-勇者光迹(卖传说、提升小号)

击杀火龙、真龙、黑龙、金龙均可获得1个,可以兑换金币(不推荐)和史诗罐子卖钱。

传说罐子目前只有上衣就算是坯子也很值钱,其他部位可能需要极品属性才值钱。



小号提升利器,罐子是账号绑定的可以给小号开,名望疯狂提升。
另外可以通过10个材料兑换次顶级附魔小号搬砖更快了。
-分裂的四方龙龙息

可以自选获得四龙卡片,卖之前先去拍卖行看看各卡片差价。
4~5周可以兑换一张,需要卖钱的可以小号换成材料卖掉然后等减负。

-贵族机要&毁坏的寂静城&机械战神



大号带小号刷贵族机要冒险/勇士来摸金和自定义和灵魂之源,有能力单刷的小号刷寂静城冒险摸蓝灵上衣。
刷图额外有几率获得可以卖钱的材料变现,和可以交易的门票卖钱。

-卡片册&稳定无瑕金绿收益

改版后老材料可以兑换卡片册换钱,账号限制每周2个,通关高级地下城稳定获得无瑕的金绿柱石可以卖钱。


200个红水晶或者200个黑暗之眼即可兑换卡片册,算是一笔稳定的抽奖收益。
-灵魂之源

高级地下城产出大量史诗,无用的史诗分解后(低难度获得的史诗等级较低)可以直接分解卖钱。
跨五每个灵魂之源价格大概是6W金币,贵族机要一次至少稳定产出5个灵魂之源(不排除脸黑),低难度搬砖灵魂之源也是不错的选择。
另外红字装备。可以当做红字坯子来通过净化异界气息,增幅成功扭转成自己需要的,失败直接碎来节约红字书的钱(增幅书现在很贵)。
-风暴逆鳞

推荐能打多少个角色打多少个角色,灵魂之源可以卖钱,账绑材料可以换卡片册,史诗可以提升小号提升名望打更高级副本。 以上就是dnf小号搬砖哪里最好?dnf小号搬砖地图2023推荐的详细内容啦,更多消息和内容关注特玩网,之后会持续给大家带来更多全新的内容。
免责声明:特玩网发此文仅为传递信息,不代表特玩网认同其观点或证实其描述。
同时文中图片应用自网络,如有侵权请联系删除。
- 《山海镜花》列车广播 8月29日列车维护公告 08-29
- 《失落四境》限定追寻现已开启 08-29
- 《诸神皇冠》例行维护及周末活动预告 08-29
- 《异世界勇者》更新公告:系统调整 新增技能 08-29
- 《交错战线》8月29日维护公告 08-29
- 《幻境旅者》版本更新公告:光明降临 08-29
- 《见习猎魔团》8月29日更新说明 08-29
- 《斗破苍穹:巅峰对决》8月29日停服维护公告 08-29
- 《末世冲突》8月29日版本更新 08-29