《逃跑吧少年》结算机制改版 结算机制介绍
在新版本的更新中,将会对结算机制进行改版,想必还有很多朋友们不是很了解改版内容,那么接下来就带给各位玩家们逃跑吧少年结算机制改版,不要错过。
逃跑吧少年结算机制改版
《逃跑吧!少年》将于11月15日(电脑端)&11月23日(手机端)更新时,正式上线新版结算。
我们希望新版结算的改动能够更加客观、公平地反映出少年们在局内真实的表现和个人实力,让更多少年们更容易理解游戏规则和游戏中团队协作的重要性,从而营造更好的游戏合作环境。
这次对结算机制的改动,是期望能够解决以下几个问题:
一、明确每个段位对局获得段位积分的规则;
二、让评价能够真实反应对局中每个玩家的真实表现:
1、对局中玩得好的玩家能清晰的知道自己玩得好以及玩得好的地方是什么,而不是因为队友只逃了2个而得个C…
2、对局中打酱油的玩家能获得更客观的评价,知道自己在什么方面可以提升,而不是因为队友逃了6个自己什么都没做却拿到了S…
三、解决王者段位里经常出现的“双输局”,即10个人都无法升段,这种体验真的很难受,特别是打到13分钟超时结算最后10个人都不能升段…
因此,我们对4v1模式和8V2模式的结算机制进行了以下调整:
一、将升段结果和玩家的个人表现评价分开:
1、调整后,是否获得段位积分将只由玩家当局全队逃出+存活人数/抓获人数决定,让玩家的升段目标更清晰,想要上分的玩家在结算时就能够明确知道自己这局比赛有没有加分(具体加分规则将在游戏结算界面进行说明);

2、玩家个人表现的评价将不再和逃出人数相关,而是采取新的评价机制,直接反映局内的个人表现,表现好的玩家不论输赢都能得到更高评价,秀翻全场还是平平无奇,现在一目了然!


二、明确了不同段位的升段条件减少一些无法决出胜利的局面,同时增加了个人表现分的占比,让表现好的玩家能够更快达到符合自身水平的段位:
1、调整后的获得段位积分条件如下,详细规则说明见游戏内结算界面:

2、结算时达到升段条件,即可获得段位积分,最终的段位积分由人数分和个人表现分组成,个人评价达到S,个人表现分即可获得满分;
三、全新的个人评价规则:
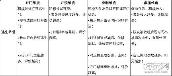
1、新结算规则将从四个维度评价玩家本局的表现,新手玩家也能通过这四个维度知道对局中该做些什么,和路人队友完成团队协作。
2、双阵营的具体维度评价说明如下:


本次调整是《逃跑吧!少年》团队对更简单传递游戏乐趣的方向尝试,一些规则调整或将对部分玩家的游玩习惯造成影响。我们将持续关注新版结算上线后的表现,并聆听少年们的意见对其进行优化。
少年们可以通过留言提出你们的想法,结算上线后在游戏内建议反馈入口&官方交流社区多多向我们提供宝贵的意见和建议,我们将全力以赴为少年们创造更好的游戏体验!
以上就是关于逃跑吧少年结算机制改版的全部内容了,希望能够帮助到各位玩家。更多游戏相关的内容各位玩家们可以关注特玩网,会一直给各位玩家们带来手游攻略!
免责声明:特玩网发此文仅为传递信息,不代表特玩网认同其观点或证实其描述。
同时文中图片应用自网络,如有侵权请联系删除。
- 《像素射击》像素射击表情包大征集 08-30
- 《梦西游》8月30日新服预告 08-30
- 《我的御剑日记》圣品神器诛仙剑8月30日限时降临 08-30
- 《家园卫士》活动预告8月30日 08-30
- 《三国大作战》8月30日停服更新公告 08-30
- 《曙光英雄》免费拿黛西百元皮肤&永久英雄 08-30
- 《心动小镇》8月30日停服维护公告 08-30
- 《西普大陆》许下重逢之约 定档九月下旬与你相见 08-30
- 《飘渺儒仙》8月30日礼包码来袭 限时免费领取 08-30