《歧路旅人2》剑士的技能是什么
2023-03-21 13:35:34
作者:网络
来源:网络
《歧路旅人2》里面有很多职业,这些职业都有各自的玩法,只要熟悉了他们的玩法,就可以着重培养他们。剑士有很多技能,玩家一开始看到会有一定的疑惑,不知道该怎么使用他们。

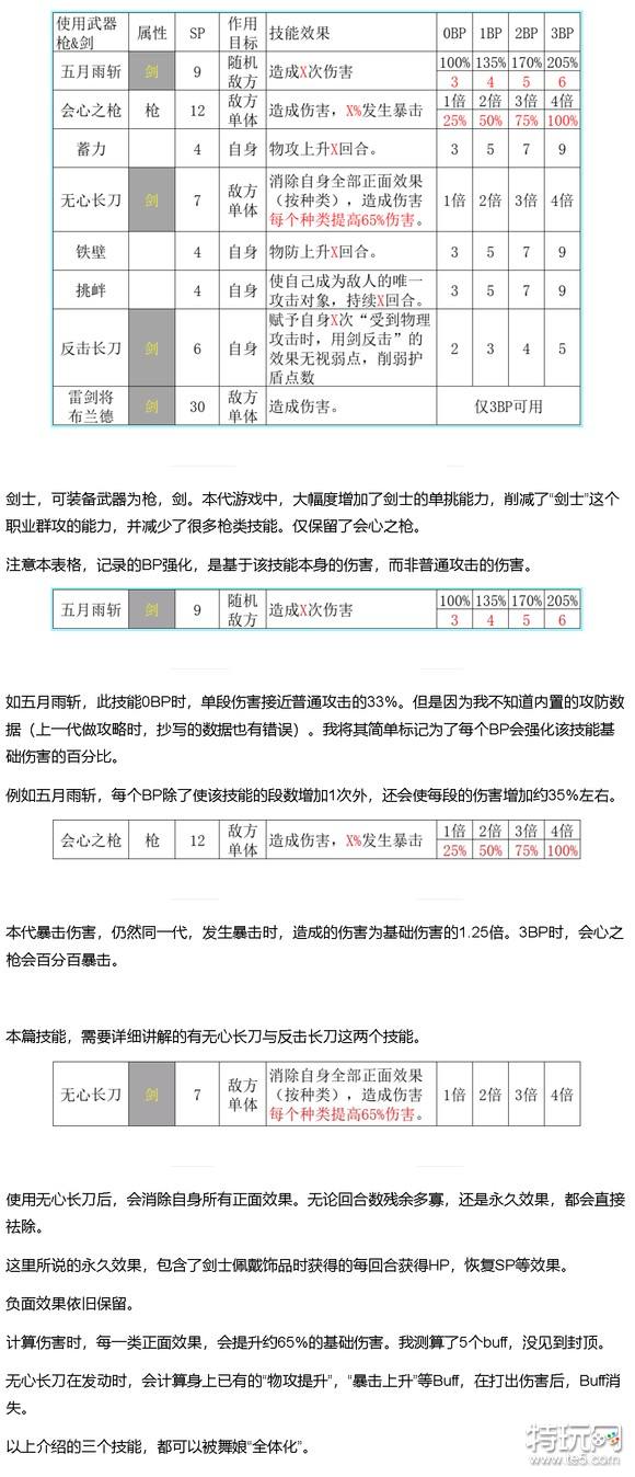
剑士技能解析



免责声明:特玩网发此文仅为传递信息,不代表特玩网认同其观点或证实其描述。
同时文中图片应用自网络,如有侵权请联系删除。
相关推荐
《王者争雄》7月9日版本更新公告
07-09
《暗区突围》二周年版本和平行者07-09
《锚点降临》周年庆活动情报庆典筹备07-09
《攻城天下》7月9日合服公告07-09
《锚点降临》周年庆活动情报晶耀馈礼07-09
《阴阳师》迎新福利即将开启07-09
《黑色沙漠》手游7月9日停机维护公告07-09
《明珠轩辕》7月9日例行维护公告07-09
《水浒Q传》7月9日维护更新公告07-09
《三国志幻想大陆》仲夏盛蕊限时活动即将上线07-09
《异象回声》7月9日10:00闪断更新公告07-09
《邂逅在迷宫》7月9日新服预告07-09
《极品飞车:集结》热湾首批车牌靓号送你要不要07-09
《王者荣耀(体验服)》7月2日体验服停机更新公告07-08
《公主连结Re:Dive》7月8日11:00线上更新公告07-08
下载游戏
礼包领取