疯狂骑士团S级和SS级宠物合成图鉴大全
疯狂骑士团中s和ss级别的宠物需要不断地合成获取,而且越是到了高阶的概率就越低,同时很多时候合成出的宠物也比较随机,那么合成究竟有什么公式吗?这里就位大家带来:疯狂骑士团s级宠物合成图谱和ss级宠物合成图鉴

合成概率
D级宠物90%合成为C级宠物
C级宠物75%合成为B级宠物
B级宠物35%合成为A级宠物
A级宠物16%合成为S级宠物
S级宠物8%合成为SS级宠物
SS级宠物3%合成为SSS级宠物
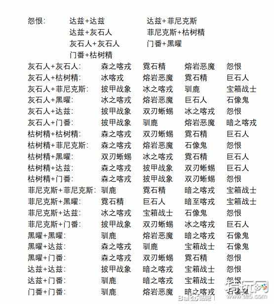
SS级宠物合成图鉴


S级宠物合成图鉴往下翻↓↓↓
合成说明
自从2月大更新以来,宠物合成机制有了大的改动,增加了暗保底
大致就是宠物合成几率*次数,能达到或超过100%,就会合成成功
例如A级宠物16%合称为S级宠物,那就是16%*7=112%,第七次就会合成成功
S级宠物8%合成为SS级宠物,那就是8%*13=104%,第13次就会合成成功
技巧
临近暗保次数的时候,所有组合都要与图鉴一一对上,上周更新后,暗保算法改了:
SS宠物的保底次数不在是固定的13次,而是现在的11-15次,也就是说第10-16次,都是有几率合成成功的
SS合成
有S宠物合成SS宠物的过程中,都有5种结果,除去史莱姆,还剩下4种,目前版本中,只有巴风特、船长、凤凰和捅主任是比较强势的
S级宠物合成图鉴



补充


免责声明:特玩网发此文仅为传递信息,不代表特玩网认同其观点或证实其描述。
同时文中图片应用自网络,如有侵权请联系删除。
- 《金铲铲之战》9月12日改动 大批棋子重做 09-03
- 《异色边缘》启明测试赠礼合集 09-03
- 《凹凸世界》9月3日蜜蜜生日快乐 09-03
- 《攻城天下》9月3日合服公告 09-03
- 《明珠轩辕》9月3日例行维护公告 09-03
- 《无期迷途》游戏原声音乐黑胶礼盒预售开启 09-03
- 《少女前线2:追放》强袭演绎将于9月3日开启 09-03
- 《王者争雄》9月3日版本更新公告 09-03
- 《影之刃3》9月5日更新预告 09-03